
در حال بارگزاری...
از اعتماد شما سپاسگذاریم. ( الکترونیک شرق )

در حال بارگزاری...


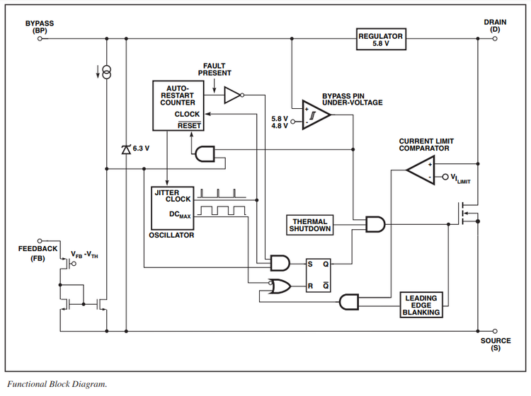
آی سی سوئیچینگ LNK364PN — سوئیچینگ با راندمان بالا و مصرف کم انرژی
آی سی LNK364PN از خانواده آی سیهای سوئیچینگ LinkSwitch-XT با راندمان بالا و توان ۶ وات است که برای استفاده در شارژها، آداپتورها، منابع تغذیه سوئیچینگ صنعتی و سایر کاربردهای مشابه طراحی شده است. این آی سی امکان ساخت تغذیههای سوئیچینگ Off-line (AC to DC) را با کمترین میزان استفاده از قطعات خارجی فراهم میکند. از ویژگیهای برجسته این آی سی میتوان به مدار یکپارچه ریستارت اتوماتیک در هنگام اتصال کوتاه و یا شرایط خطا برای محافظت از آی سی، محافظت حرارتی در هنگام افزایش دما و دیگر محافظتهای ایمنی اشاره کرد. LNK364PN با حداکثر ولتاژ درین ماسفت ۷۰۰ ولت و پیک جریان ۴۰۰mA، عملکرد بسیار بهینهای ارائه میدهد. فرکانس سوئیچ این آی سی ۱۳۲KHz با دیوتی سایکل ۶۰% است.
ویژگیهای کلیدی آی سی LNK364PN:
راندمان بالا و مصرف کم انرژی
توان خروجی: ۶ وات
مناسب برای شارژها، آداپتورها و منابع تغذیه سوئیچینگ صنعتی
مدار یکپارچه ریستارت اتوماتیک و محافظت در برابر خطا
حداکثر ولتاژ درین ماسفت: ۷۰۰ ولت
پیک جریان: ۴۰۰mA
فرکانس سوئیچ: ۱۳۲KHz، دیوتی سایکل ۶۰%
محافظت حرارتی برای جلوگیری از آسیب به آی سی