
در حال بارگزاری...
از اعتماد شما سپاسگذاریم. ( الکترونیک شرق )

در حال بارگزاری...



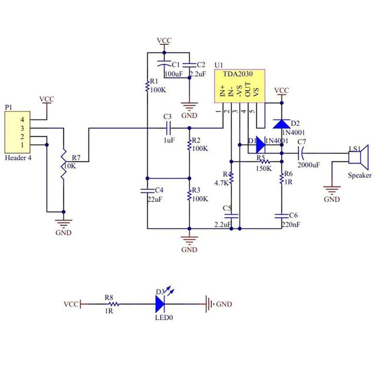
دستگاه تقویت صوت که اصطلاحا آن را به زبان انگلیسی آمپلی فایر (Amplifier) مینامند، یک ابزار متشکل از قطعات الکترونیکی است که میتواند صدا را دریافت و تقویت کرده و به صورت شفاف و قویتر به کاربر ارائه دهد. این دسته از لوازم الکترونیکی دارای تنوع بسیار بالایی هستند. ماژول های آمپلی فایر وسیله ای برای ایجاد ارتباط مابین اسپیکر و ورودی های صداست. تراشه ی TDA2030A ، تراشه ی آمپلی فایر صوت است و دارای وفاداری به اصل صدا، قابلیت پخش دقیق و جزئی صداهای موجود روی سیستم ها قرارداده شده است. بنابراین خروجی آن ماژول کیفیت صدایی مطلوب خواهد داشت. ماژول آمپلی فایر با تراشه TDA2030A دارای تراشه تقویت کننده صوت از کلاس کاری AB و ولتاژ منبع تغذیه 6 تا 12 ولت بوده و از فرکانس پاسخ دهی 22 هرتز تا 22 کیلوهرتز بهره برده است. این ماژول الکترونیکی دارای 1 کانال خروجی از نوع مونو 18 وات بوده. این ماژول آمپلی فایر صدا را دریافت و پس از انجام پردازش روی صداها در خروجی صدای قویتر و شفاف تری را به شنوندگان صوت تحویل خواهد داد. از این کیت آمپلیفایر مونو برای ساخت سیستمهای صوتی گوناگون، تقویت صوت در پروژههای مختلف میتوان بهره برد.